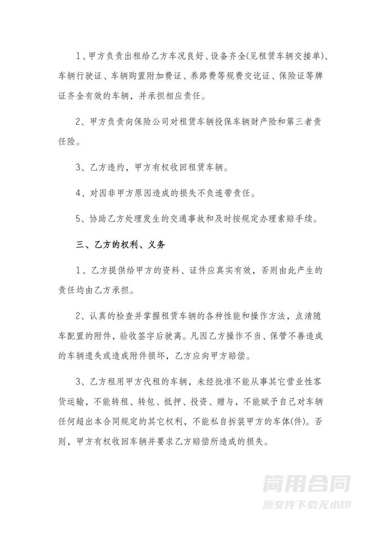
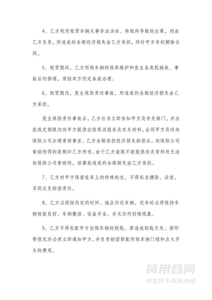
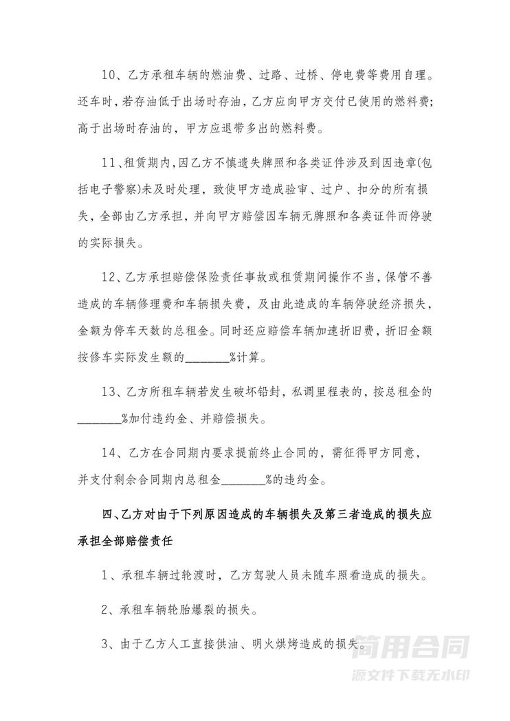
汽车车辆租赁合同-标准详细版





完整内容,请下载后查阅
立即下载
1.本文档为【汽车车辆租赁合同-标准详细版】,请使用软件OFFICE或WPS软件打开。作品中的文字与图均可以修改和编辑,图片更改请在作品中右键图片并更换,文字修改请直接点击文字进行修改,也可以新增和删除文档中的内容,源文件无水印。
2.本文档内容不代表本站观点,使用印刷前请认真校稿,避免造成不必要的经济损失。
3.该文档由用户提供并上传,如文档侵犯商业秘密、侵犯著作权、侵犯人身权等,请点击"举报违规侵权",我们会尽快处理。
汽车车辆租赁合同-标准详细版
8页 / docx / 14.48 KB
立即下载


















